Show code cell source
import numpy as np
from scipy import signal
import matplotlib.pyplot as plt
Lastnosti Fourierove transformacije#
Na tej vaji si bomo iz praktičnega vidika pogledali lastnosti Fourierove transformacije, s katerimi imamo pogosto opravka pri merjenju signalov:
linearnost,
časovno skaliranje,
(časovni obrat),
časovni premik,
(amplitudna modulacija - frekvenčni premik),
odvajanje in integriranje,
konvolucija in produkt funkcij.
Naloga#
Domača naloga
Z uporabo generatorja signalov in zajemnega sistema Arduino pripravite signale, s katerimi boste demonstrirali lastnosti Fourierove transformacije, določene v podatkih naloge.
Priprave in zajema signalov se lotite v skupini s kolegi, ki imajo enake podatke.
LabView program za zajem lahko prenesete v obliki zip arhiva.
Pripravite kratko poročilo (obseg od 3 do 10 celic s kodo v okolju Jupyter Notebook), iz katerega naj bodo razvidni podatki naloge (iz tabele), ter da ste vse parametre in zahteve naloge naloge tudi upoštevali. Demonstrirajte vpliv izbrane lastnosti Fourierove transformacije na zajeta signala (zglede poiščite v predlogah za predavanja in vaje).
Poročilo oddajte v .pdf obliki (glejte navodila za oddajo domačih nalog).
Dodatek: Raziščite lastnost konvolucije / množenja signalov v povezavi s Fourierovo transformacijo in jo prikažite ter komentirajte na primeru uporabe oken (uporabite scipy.signal.windows) z enim izmed signalov, zajetih na vaji.
Linearnost#
Linearnost
fs = 100 # Hz
dt = 1 / fs
t = np.arange(0, 2, dt)
A = 5
p = 4
o = 2
x = A * np.sin(2*np.pi*t * p) + o*2
y = 2*A * signal.square(2*np.pi*t * p/2) + o
Show code cell source
plt.figure()
plt.plot(t, x, label='sin')
plt.plot(t, y, label='square')
plt.xlabel('t [s]')
plt.ylabel('x [/]')
plt.legend(loc=(1.01, 0));
X = np.fft.rfft(x) / len(t) * 2
Y = np.fft.rfft(y) / len(t) * 2
freq = np.fft.rfftfreq(len(t), dt)
Show code cell source
plt.figure()
plt.plot(freq, np.abs(X), label='X')
plt.plot(freq, np.abs(Y), label='Y')
plt.xlabel('f [Hz]')
plt.ylabel('$|\\mathcal{F}(x)|$ [/]')
plt.legend(loc=(1.01, 0));
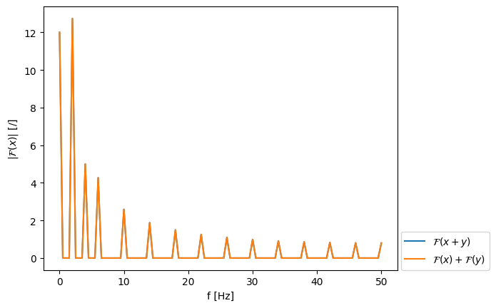
Prikaz lastnosti linearnosti:
v = x + y
V = np.fft.rfft(v) / len(t) * 2
Show code cell source
plt.figure()
plt.plot(freq, np.abs(V), label='$\\mathcal{F}(x+y)$')
plt.plot(freq, np.abs(X + Y), label='$\\mathcal{F}(x) + \\mathcal{F}(y)$')
plt.xlabel('f [Hz]')
plt.ylabel('$|\\mathcal{F}(x)|$ [/]')
plt.legend(loc=(1.01, 0));
Uporaba linearnosti pri korekciji naloženega signala:
V_Y = V - Y
Show code cell source
plt.figure()
plt.plot(freq, np.abs(V_Y), label='$\\mathcal{F}(x+y) - \\mathcal{F}(y)$')
plt.plot(freq, np.abs(X), label='$\\mathcal{F}(x)$')
plt.xlabel('f [Hz]')
plt.ylabel('$|\\mathcal{F}(x)|$ [/]')
plt.legend(loc=(1.01, 0));
Inverzna FFT razlike vsote signalov in naloženega signala:
v_y = np.fft.irfft(V_Y/2*len(t))
Show code cell source
plt.figure()
plt.plot(t, x, label='x')
plt.plot(t, v_y, label='$\\mathrm{IFFT}(\\mathcal{F}(x+y) - \\mathcal{F}(y))$')
plt.xlabel('t [s]')
plt.ylabel('x [/]')
plt.legend(loc=(1.01, 0));
Časovno skaliranje#
Časovno skaliranje
A = 1
p = 2
o = 0
a = 2
sin = lambda t, A, p, o: A*np.sin(2*np.pi*t*p) + o
x = sin(t, A, p, o)
at = np.arange(0, 2, a*dt)
y = sin(at, A, p, o)
Show code cell source
plt.figure()
plt.plot(t, x, label='x(t)')
plt.plot(at, y, label='x(at)')
plt.xlabel('t [s]')
plt.ylabel('x [/]')
plt.legend(loc=(1.01, 0));
Trajanje meritve je enako, a pri časovno skaliranem koraku \(a \, \Delta t\):
Show code cell source
plt.figure()
plt.plot(x, label='x(t)')
plt.plot(y, label='x(at)')
plt.xlabel('vzorec [/]')
plt.ylabel('x [/]')
plt.legend(loc=(1.01, 0));
X = np.fft.rfft(x)
Y = np.fft.rfft(y)
freq = np.fft.rfftfreq(len(t), dt)
freq_a = np.fft.rfftfreq(len(at), a*dt)
Če časovno skaliranje poznamo in upoštevamo pri pretvorbi je rezultat pravilen:
Show code cell source
plt.figure()
plt.plot(freq, np.abs(X/len(t)*2), label='X')
plt.plot(freq_a, np.abs(Y/len(at)*2), label='Y')
plt.xlabel('f [Hz]')
plt.ylabel('$|\\mathcal{F}(x)|$ [/]')
plt.legend(loc=(1.01, 0));
Časovno skaliranje nam v tem primeru povzroča težave, če se ga pri meritvi ne zavedamo:
freq_a_s = np.fft.rfftfreq(len(at), dt)
Show code cell source
plt.figure()
plt.plot(freq, np.abs(X), label='X')
plt.plot(freq_a_s, np.abs(Y), label='Y')
plt.xlabel('f [Hz]')
plt.ylabel('$|\\mathcal{F}(x)|$ [/]')
plt.xlim(0, 10)
plt.legend(loc=(1.01, 0));
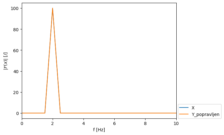
Korekcija časovnega skaliranja
Signal smo pretvorili v frekvenčno domeno pri frekvencah \(f/a\), sedaj ga še narišimo pri \(f/a\):
freq_a_popravek = freq_a_s / a
Popravek amplitude:
Y_popravek = np.abs(a) * Y
Show code cell source
plt.figure()
plt.plot(freq, np.abs(X), label='X')
plt.plot(freq_a_popravek, np.abs(Y_popravek), label='Y_popravljen')
plt.xlabel('f [Hz]')
plt.ylabel('$|\\mathcal{F}(x)|$ [/]')
plt.xlim(0, 10)
plt.legend(loc=(1.01, 0));
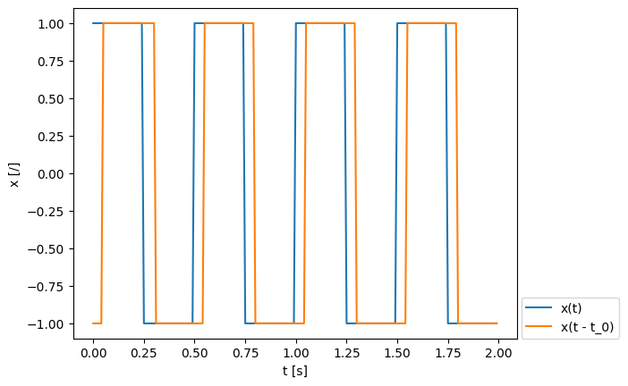
Časovni premik#
Časovni premik
A = 1
p = 2
o = 0
t_0 = 0.55
square = lambda t, A, p, o: A*signal.square(2*np.pi*t*p) + o
x = square(t, A, p, o)
y = square(t-t_0, A, p, o)
Show code cell source
plt.figure()
plt.plot(t, x, label='x(t)')
plt.plot(t, y, label='x(t - t_0)')
plt.xlabel('t [s]')
plt.ylabel('x [/]')
plt.legend(loc=(1.01, 0));
X = np.fft.rfft(x)
Y = np.fft.rfft(y)
freq = np.fft.rfftfreq(len(t), dt)
Show code cell source
fig, ax = plt.subplots(2, 1)
ax[0].plot(freq, np.abs(X/len(t)*2), label='X')
ax[0].plot(freq, np.abs(Y/len(t)*2), label='Y')
ax[0].set_ylabel('$|\\mathcal{F}(x)|$ [/]')
ax[0].set_xlim(0, 20)
ax[0].legend(loc=(1.01, 0));
ax[1].plot(freq, np.angle(X/len(t)*2), label='X')
ax[1].plot(freq, np.angle(Y/len(t)*2), label='Y')
ax[1].set_xlabel('f [Hz]')
ax[1].set_ylabel('$\\angle \\mathcal{F}(x)$ [rad]')
ax[1].set_xlim(0, 20)
ax[1].legend(loc=(1.01, 0));
X_shift = np.exp(-1j*2*np.pi*freq*t_0) * X
Show code cell source
fig, ax = plt.subplots(2, 1)
ax[0].plot(freq, np.abs(X/len(t)*2), label='X')
ax[0].plot(freq, np.abs(X_shift/len(t)*2), label='shifted X')
ax[0].set_ylabel('$|\\mathcal{F}(x)|$ [/]')
ax[0].set_xlim(0, 20)
ax[0].legend(loc=(1.01, 0));
ax[1].plot(freq, np.angle(X/len(t)*2), label='X')
ax[1].plot(freq, np.angle(X_shift/len(t)*2), label='shifted X')
ax[1].set_xlabel('f [Hz]')
ax[1].set_ylabel('$\\angle \\mathcal{F}(x)$ [rad]')
ax[1].set_xlim(0, 20)
ax[1].legend(loc=(1.01, 0));
Uspešnost časovnega premika preverimo v časovni domeni:
x_shift = np.fft.irfft(X_shift)
Show code cell source
plt.figure()
plt.plot(t, x_shift, label='$\\mathrm{IFFT}(X_{\\mathrm{shift}})$')
plt.plot(t, y, label='x(t - t_0)')
plt.xlabel('t [s]')
plt.ylabel('x [/]')
plt.legend(loc=(1.01, 0))
<matplotlib.legend.Legend at 0x1a53997f200>
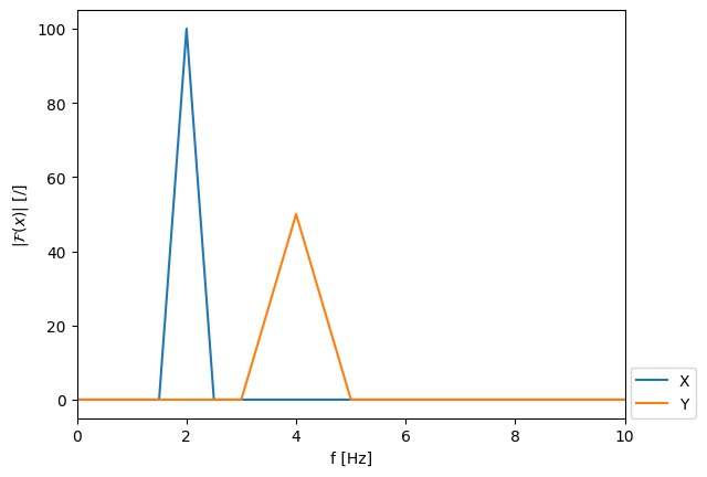
Amplitudna modulacija#
Amplitudna modulacija (frekvenčni zamik)
oziroma:
A = 1
p = 2
o = 0
f_0 = 1.
x = sin(t, A, p, o)
mod = np.cos(2*np.pi*f_0*t)
y = x * mod
Show code cell source
plt.figure()
plt.plot(t, x, label='$x(t)$')
plt.plot(t, mod, label='modulacijski signal')
plt.plot(t, y, label='$x_{\\mathrm{moduliran}}(t)$')
plt.xlabel('t [s]')
plt.ylabel('x [/]')
plt.legend(loc=(1.01, 0));
X = np.fft.rfft(x)
Y = np.fft.rfft(y)
freq = np.fft.rfftfreq(len(t), dt)
Show code cell source
plt.figure()
plt.plot(freq, np.abs(X/len(t)*2), label='X')
plt.plot(freq, np.abs(Y/len(t)*2), label='Y')
plt.xlabel('f [Hz]')
plt.ylabel('$|\\mathcal{F}(x)|$ [/]')
plt.xlim(0, 10)
plt.legend(loc=(1.01, 0));
Odvajanje in integriranje#
Odvajanje in integriranje
in obratno:
A = 1
p = 2
o = 1.5
x = sin(t, A, p, o)
Spomnimo se:
\(\frac{\mathrm{d}}{\mathrm{d} \, t}A \, \sin(a \, x) + o = A \, a \, \cos(a \, x)\)
y = A*2*np.pi*p*np.cos(2*np.pi*t*p)
np.allclose(y, np.gradient(x, dt, edge_order=2), rtol=1e-2)
True
Show code cell source
plt.figure()
plt.plot(t, x, label='$x(t)$')
plt.plot(t, y, label='$y = \\dot{x}(t)$')
plt.xlabel('t [s]')
plt.ylabel('x [/]')
plt.legend(loc=(1.01, 0));
X = np.fft.rfft(x) / len(t)
Y = np.fft.rfft(y) / len(t)
X[1:] *= 2
Y[1:] *= 2
freq = np.fft.rfftfreq(len(t), dt)
Show code cell source
plt.figure()
plt.plot(freq, np.abs(X), label='X')
plt.plot(freq, np.abs(Y), label='Y')
plt.xlabel('f [Hz]')
plt.ylabel('$|\\mathcal{F}(x)|$ [/]')
plt.xlim(0, 10)
plt.legend(loc=(1.01, 0));
Odvod v frekvenčni domeni:
\(\mathcal{F}(\dot{x}(t)) = \mathrm{i} \, \omega \, \mathcal{F}(x(t))\)
omega = 2*np.pi*freq
dX = 1j*omega * X
Show code cell source
plt.figure()
plt.plot(freq, np.abs(dX), label='$\\mathrm{i} ~ \\omega X$')
plt.plot(freq, np.abs(Y), label='Y')
plt.xlabel('f [Hz]')
plt.ylabel('$|\\mathcal{F}(x)|$ [/]')
plt.xlim(0, 10)
plt.legend(loc=(1.01, 0));
Integral v frekvenčni domeni:
\(\mathcal{F}(x(t)) = 1 / (\mathrm{i} \, \omega) \cdot \mathcal{F}(\dot{x}(t))\)
omega[0] = 1e-6
ing_Y = 1 / (1j*omega) * Y
Show code cell source
plt.figure()
plt.plot(freq, np.abs(X), label='$X$')
plt.plot(freq, np.abs(ing_Y), label='$1/(\\mathrm{i} ~ \\omega) ~ Y$')
plt.xlabel('f [Hz]')
plt.ylabel('$|\\mathcal{F}(x)|$ [/]')
plt.xlim(0, 10)
plt.legend(loc=(1.01, 0));
Konvolucija in produkt funkcij#
Konvolucija in produkt funkcij
in
Note
Znak \(*\) označuje konvolucijo:
Ker je produkt v frekvenčni domeni numerično veliko učinkovitejša operacija od konvolucije v časovni domeni, je to ena najpomembnejših lastnosti Fourierove transformacije!
Vizualizacija konvolucije na diskretnem signalu:

A = 1
p = 3
o = 1.5
x = square(t, A, p, o)
X = np.fft.rfft(x) / len(t)
X[1:] *= 2
freq = np.fft.rfftfreq(len(t), dt)
Show code cell source
plt.figure()
plt.plot(freq, np.abs(X), label='X')
plt.xlabel('f [Hz]')
plt.ylabel('$|\\mathcal{F}(x)|$ [/]')
plt.xlim(0, 20)
plt.legend(loc=(1.01, 0));
Pripravimo pasovni frekvenčni filter, ki prepušča le v območju \((1.5, 4.5)\) Hz:
freq_band = np.array([1.5, 4.5])
b, a = signal.butter(3, freq_band, btype='bandpass', fs=fs)
Pripravimo frekvenčno prenosno funkcijo filtra \(H(f)\):
w, H = signal.freqz(b, a, len(freq), whole=False, fs=fs)
Show code cell source
plt.figure()
plt.plot(w, np.abs(H), label='filter')
plt.plot(freq, np.abs(X), label='X')
plt.xlabel('f [Hz]')
plt.ylabel('$|\\mathcal{F}(x)|$ [/]')
plt.xlim(0, 20)
plt.legend(loc=(1.01, 0));
Filtrirajmo signal z množenjem v frekvenčni domeni:
X_filtriran = X * H
Show code cell source
plt.figure()
plt.plot(freq, np.abs(X), label='$X$')
plt.plot(freq, np.abs(X_filtriran), label='$X \\cdot H$')
plt.xlabel('f [Hz]')
plt.ylabel('$|\\mathcal{F}(x)|$ [/]')
plt.xlim(0, 20)
plt.legend(loc=(1.01, 0));
Poglejmo še impulzno prenosno funkcijo filtra \(h(t)\) (odziv filtra v času):
h = np.fft.irfft(H)
Show code cell source
plt.figure()
plt.plot(t, x, label='$x(t)$')
plt.xlabel('t [s]')
plt.ylabel('x [/]')
plt.legend(loc=2);
ax2 = plt.gca().twinx()
ax2.plot(t, h, 'C1', label='filter')
ax2.set_ylabel('filter [/]')
ax2.legend(loc=1);
Filtrirajmo signal s konvolucijo v časovni domeni:
x_filtriran = signal.convolve(x, h, mode='full')[:len(x)]
Show code cell source
plt.figure()
plt.plot(t, x, label='$x(t)$')
plt.plot(t, x_filtriran, label='$x * h$')
plt.xlabel('t [s]')
plt.ylabel('x [/]')
plt.legend(loc=(1.01, 0));
Primerjajmo rezultata:
Show code cell source
plt.figure()
plt.plot(freq, np.abs(X_filtriran), label='$X \\cdot H$')
plt.plot(freq, np.abs(np.fft.rfft(x_filtriran)*2/len(t)), label='$\\mathcal{F}(x*h)$')
plt.xlabel('f [Hz]')
plt.ylabel('$|\\mathcal{F}(x)|$ [/]')
plt.title('Frekvenčna domena')
plt.xlim(0, 20)
plt.legend(loc=(1.01, 0));
Show code cell source
plt.figure()
plt.plot(t, x_filtriran, label='$x * h$')
plt.plot(t, np.fft.irfft(X_filtriran*len(t)/2), label='$\\mathrm{IFFT}(X \\cdot h)$')
plt.xlabel('t [s]')
plt.ylabel('x [/]')
plt.title('Časovna domena')
plt.legend(loc=(1.01, 0));
Razlika je posledica implementacije funkcije konvolucije (scipy.signal.convolve). Preverite vpliv parametra mode!