Show code cell source
import numpy as np
from scipy import stats, signal
import matplotlib.pyplot as plt
DFT in osnove naključnih procesov#
Domača naloga#
Naloga
Z uporabo generatorja signalov in zajemnega sistema Arduino zajemite naključni signal s parametri (srednjo vrednostjo \(m\), amplitudo \(A\)) iz podatkov naloge. Zajem podatkov izvedite tako, da boste pri pretvorbi zajetega signala v frekvenčno domeno dobili spekter na podanem frekvenčnem območju \([0, f_k]\) ter z ločljivostjo v frekvenčni domeni \(\Delta f\) iz podatkov naloge.
LabView program za zajem signalov lahko prenesete v obliki zip arhiva
.
Pripravite kratko poročilo v okolju Jupyter Notebook (od 3 do 10 celic s kodo), v katerem naj bodo razvidni podatki naloge ter prikaz in kratek komentar naslednjih lastnosti zajetega signala:
zajeto frekvenčno območje in frekvenčna ločljivost,
ocena gostote porazdelitve verjetnosti vrednosti \(p(x)\) zajetega signala \(x(t)\),
enostranska ter dvostranska avtospektralna gostota moči, \(G_{XX}\) in \(S_{XX}\),
prvi štirje centralni statistični momenti (\(m_1\), \(m_2\), \(m_3\), \(m_4\)) zajetega signala.
Dodatek:
Ovrednotite in komentirajte stacionarnost ter ergodičnost zgoraj generiranega naključnega signala (po potrebi zajemite dodatne signale, ki jih za to potrebujete).
Numerično generirajte in komentirajte primera nestacionarnega gaussovega ter stacionarnega ne-gaussovega naključnega signala (glejte na primer pyExSi).
Poročilo oddajte v .pdf
obliki (glejte navodila za oddajo domačih nalog).
Diskretna Fourierova transformacija#
Računamo Fourierovo transformacijo diskretnega signala, \(x_n = x(n\,\Delta t)\). Kadar imamo končno mnogo vzorčenih podatkov (\(N\)) in gre \(n=[0,1,\dots,N-1]\), uporabimo diskretno Fourierovo transformacijo (DFT).
Note
Diskretna Fourierova transformacija:
Velja \(X_k=X(k/(N\,\Delta t))\).
Ker je DFT periodična z \(1/\Delta t\) (\(X_k=X_{k+N}\)), je treba izračunati samo \(N\) členov.
Modul numpy.fft
izračuna \(X_k\) za diskretne frekvenčne točke pri \(k \in [-N/2, \dots, 0,\dots\,N/2-1]\) (v primeru sodega števila točk \(N\)).
Primer 1
Poglejmo diskretizacijo frekvenčnega vektorja pri DFT signala, vzorčenega pri časih: \(t = [0, 1, 2, \dots, 9] s\):
t = np.arange(0, 10)
delta_t = t[1] - t[0]
n = len(t)
delta_t, n
(1, 10)
np.fft.fftfreq(len(t), t[1]-t[0])
array([ 0. , 0.1, 0.2, 0.3, 0.4, -0.5, -0.4, -0.3, -0.2, -0.1])
np.fft.rfftfreq(len(t), t[1]-t[0])
array([0. , 0.1, 0.2, 0.3, 0.4, 0.5])
Osnove naključnih procesov#
Procese, ki jih ne moremo obravnavati kot deterministične, pogosto modeliramo kot naključne procese.
Za te je značilno, da njihovih dejanskih vrednosti v času \(x(t)\) ne moremo natančno predvideti, lahko pa z določeno verjetnostjo sklepamo o porazdelitvi njihovih vrednosti. Tako definiramo funkcijo gostote porazdelitve verjetnost, \(p(x)\), ki podaja verjetnost, da se bo v vzorcu naključne spremenljivke \(x(t)\) pojavila določena vrednost \(x\).
Lastnosti takih signalov je pogosto smiselno obravnavati v frekvenčni domeni.
Primer 2
Normalno porazdeljena naključna spremenljivka \(x\) z \(N=1000\) vzorci, srednjo vrednostjo \(\mu = 5\) in standardno deviacijo \(\sigma = 2\) predstavlja realizacijo N ponovitev naključnega dogodka.
Ocenimo prva dva centralna statistična momenta funkcije gostote verjetnosti (\(n = [1, 2]\)):
N = 1000
mu = 5
sigma = 2
x = np.random.randn(N)*sigma + mu
x_center = x - np.mean(x)
s_1 = np.mean(x_center)
s_1
4.334310688136611e-16
s_2 = np.mean((x_center)**2)
s_2
4.113595121505609
Bolj splošen generator naključnih vrednosti v Numpy:
rng = np.random.default_rng()
y = rng.normal(loc=mu, scale=sigma, size=N)
Show code cell source
hist, bins, _ = plt.hist(x, bins=50, alpha=0.5, density=True, label='$x$');
hist, bins, _ = plt.hist(y, bins=50, alpha=0.5, density=True, label='$y$');
plt.plot(bins, stats.norm.pdf(bins, mu, sigma), 'k', lw=2, label='$p(x)$')
plt.legend()
plt.xlabel('$x$')
plt.ylabel('$p(x)$ [/]');
plt.show()

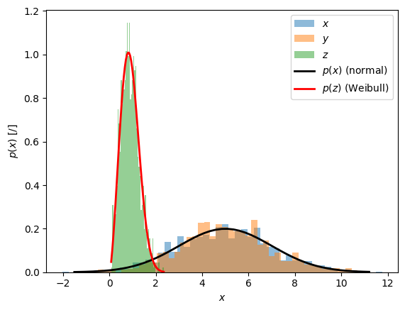
Porazdelitev verjetnosti ni nujno normalna (Gaussova):
z = rng.weibull(a=2.5, size=N)
Show code cell source
plt.plot(x, alpha=0.75, label='$x$ (Gauss)')
plt.plot(y, alpha=0.75, label='$y$ (Gauss)')
plt.plot(z, alpha=0.75, label='$z$ (Weibull)')
plt.legend()
plt.xlabel('vzorec $i$ [/]')
plt.ylabel('$x_i$ [/]');

Show code cell source
hist, bins, _ = plt.hist(x, bins=50, alpha=0.5, density=True, label='$x$');
hist, bins, _ = plt.hist(y, bins=50, alpha=0.5, density=True, label='$y$');
hist_w, bins_w, _ = plt.hist(z, bins=50, alpha=0.5, density=True, label='$z$');
plt.plot(bins, stats.norm.pdf(bins, mu, sigma), 'k', lw=2, label='$p(x)$ (normal)')
plt.plot(bins_w, stats.weibull_min.pdf(bins_w, 2.5), 'r', lw=2, label='$p(z)$ (Weibull)')
plt.legend()
plt.xlabel('$x$')
plt.ylabel('$p(x)$ [/]');
plt.show()

Note
Naključni proces \(x(t)\) je stacionaren, če so srednja vrednost in kovariančne funkcije procesa časovno neodvisne.
Naključni proces \(x(t)\) je ergodičen, če so statistične lastnosti nižjega reda ene same realizacije procesa v času (\(x(t)\)) enake statističnim lastnostim ansambla več realizacij dogodka \(x_k(t)\). Pravimo, da je posamezna realizacija procesa reprezentativna.
Primer 3
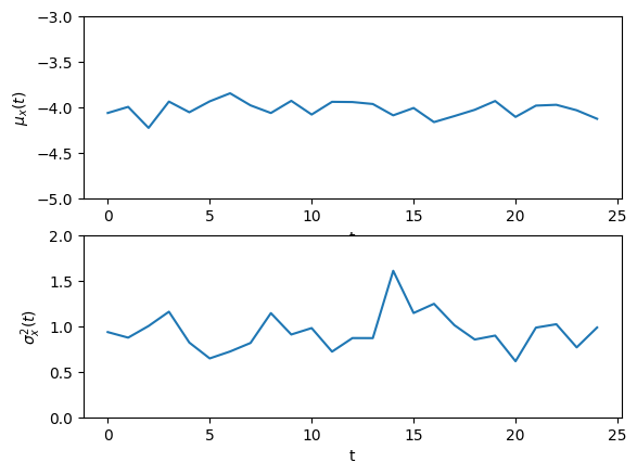
Opazujemo naključni proces \(x(t)\) z normalno porazdelitvijo verjetnosti (\(\mu = -4\), \(\sigma = 1\)), definiran v 25 časovnih točkah \(t = [0, 1, \dots, 24]\). Posnamemo ansambel \(N=50\) realizacij naključnega procesa.
Opazujmo razvoj srednje vrednosti in variance signala v času, \(\mu_x(t)\) in \(\sigma^2_x(t)\).
t = np.arange(25)
N = 50
mu = -4
sigma = 1
ansambel = []
for ponovitev in range(N):
ansambel.append(rng.normal(loc=mu, scale=sigma, size=len(t)))
ansambel = np.array(ansambel)
ansambel.shape # (50 realizacij, 25 "časovnih" točk)
(50, 25)
Show code cell source
for p in ansambel:
plt.plot(t, p, '.')
plt.xlabel('t')
plt.ylabel('x(t) (N realizacij)');

Srednja vrednost in varianca pri vsakem časovnem trenutku procesa (izračunana po osi realizacij):
mu_t = np.mean(ansambel, axis=0)
var_t = np.mean((ansambel-np.mean(ansambel, axis=0))**2, axis=0)
Show code cell source
fig, ax = plt.subplots(2, 1)
ax[0].plot(t, mu_t)
ax[0].set_ylim(mu-sigma, mu+sigma)
ax[0].set_xlabel('t')
ax[0].set_ylabel('$\\mu_x(t)$');
ax[1].plot(t, var_t)
ax[1].set_ylim(sigma-sigma, sigma+sigma)
ax[1].set_xlabel('t')
ax[1].set_ylabel('$\\sigma^2_x(t)$');

Ker se srednja vrednost in varianca naključnih realizacij v isti točki procesa s časom ne spreminjata, lahko sklepamo, da gre za stacionaren proces.
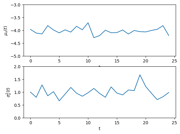
Srednja vrednost in varianca posameznih realizacij procesa (izračunana po osi časa):
mu_ansambel = np.mean(ansambel, axis=1)
var_ansambel = np.mean((ansambel-np.mean(ansambel, axis=1)[:, None])**2, axis=1)
Show code cell source
fig, ax = plt.subplots(2, 1)
x_ansambel = np.arange(len(mu_ansambel))
ax[0].plot(x_ansambel, mu_ansambel, 'k')
ax[0].set_ylim(mu-sigma, mu+sigma)
ax[0].set_ylabel('$\\mu_x(k)$');
ax[1].plot(x_ansambel, var_ansambel, 'k')
ax[1].set_ylim(sigma-sigma, sigma+sigma)
ax[1].set_xlabel('Realizacija procesa $k$')
ax[1].set_ylabel('$\\sigma^2_x(k)$');

Ker se srednja vrednost in varianca naključnega procesa \(x(t)\) pri večkratni realizaciji ne spreminjata, in sta enaki \(\mu_x(t)\) in \(\sigma^2_x(t)\) pri posameznem času, lahko sklepamo, da gre za ergodičen proces.
Note
Avto-korelacijska funkcija \(R_{xx}(\tau)\) je definirana z:
in je enaka avto-kovariančni funkciji v primeru procesa z nično srednjo vrednostjo.
Note
Avto-spektralna gostota moči (PSD, Power Spectral Density) je Fourierova transformacija avtokorelacijske funkcije signala:
Za ergodičen proces jo lahko izračunamo kot:
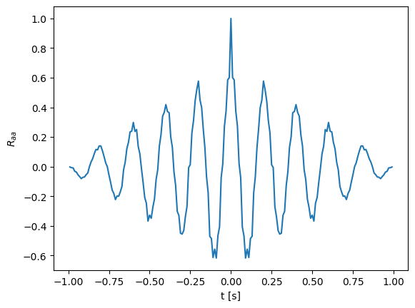
Primer 4
Opazujemo naključni proces \(a(t)\), definiran z:
kjer je \(n(t)\) naključni šum z normalno porazdelitvijo (\(\mu=0\), \(\sigma=0.5\)).
Opazujmo avtokorelacijsko funkcijo \(R_{aa}(t)\) in gostoto spektralne moči \(S_{aa}(f)\) signala \(a(t)\).
f = 5
T = 1
fs = 100
t = np.arange(fs*T) / fs
N = len(t)
a = np.sin(2*np.pi*f*t) + np.random.randn(len(t))*0.5
R_aa = np.correlate(a-np.mean(a), a-np.mean(a), mode='full') / np.std(a)**2 / N
Show code cell source
plt.plot(np.hstack([-t[::-1], t[1:]]), R_aa)
plt.xlabel('t [s]')
plt.ylabel('$R_{aa}$');

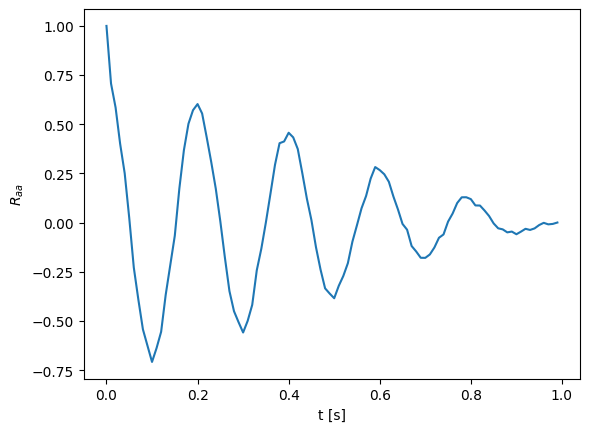
R_aa = R_aa[-len(a):]
Show code cell source
plt.plot(t, R_aa)
plt.xlabel('t [s]')
plt.ylabel('$R_{aa}$');

G_aa_ = np.fft.rfft(R_aa) * 2 / fs # Ne delimo z N, ker smo normirali že R_aa
A = np.fft.rfft(a) # Ne delimo z N, ker bomo normiranje opravili pri izračunu G_aa
freq = np.fft.rfftfreq(len(a), 1/fs)
G_aa = np.conj(A) * A * 2 / fs / N
Izračun PSD v Scipy:
from scipy.signal import welch
f_scipy, G_aa_scipy = welch(a, fs=fs, scaling='density', window=np.ones_like(a))
Show code cell source
plt.plot(freq, np.abs(G_aa_), label='$\\mathcal{F}(R_{aa})$')
plt.plot(freq, np.abs(G_aa), label='$\\mathcal{F}(A)* \\cdot \\mathcal{F}(A)$')
plt.plot(freq, G_aa_scipy, '--', label='PSD v Scipy')
plt.legend()
plt.xlabel('f [Hz]')
plt.ylabel('PSD');

Parsevalov teorem:
a.var(), np.trapz(np.abs(G_aa), freq)
(0.8206545316669873, 0.8225632279176867)